新华社官宣,习近平不是去年党中央的《核心》。习近平家族从马云生意撤资跑路。胡锦涛为何把北京政法委书记吉林赶回家去?
新华社官宣,习近平不是去年党中央的《核心》。习近平家族从马云生意撤资跑路。胡锦涛为何把北京政法委书记吉林赶回家去?
大家好,今天说三个话题,习近平看望老同志,习近平家族从马云的生意撤资,准备跑路。第三说一下,胡锦涛为什么要把吉林赶回家去。吉林是北京市政法委书记。这就是要回到最初的问题,最核心的问题,习近平怎么上位。回到案发现场,重新勘验。不能套用大外宣的思维模式和话语体系。要重新建构模型。用我建构的模型重新来理解一下。就是回到习近平上台的2012年,哪个孙子把习近平扶上位的。所以我整理资料的目的是什么呢?就是要捅开中共的黑箱,解决总书记的问题。哪个王八蛋把这傻子扶成总书记的。我能说几个说几个,尽量多说。
每年过年都有固定的节目,《中央领导同志看望老同志》这是每年都有的节目。新华社,突然发出了一个份诡异的报道。中共一贯就是喜欢粉饰太平,假装和谐。不仔细看还真的看不出来差异。这名网友说,今天习近平去探望了一堆的老同志,有啥说法吗。这名网友回复,我先走了,你们也保重。明年,估计习近平也是老同志了。别人该去看望习近平了。这名网友说,基本上应该都是派一些代表去的,习近平还有脸见胡锦涛他们?
这名网友说,每年都有这个所谓见老领导们的文件,估计不会真的见,只是对韭菜表演一团和气的宣传效果。说实话,我也没有注意到这个细节的变化。我认为,最关键的信号就是人事。习近平的人天天被抓,提拔的人,一个习近平的人也没有。这才是最关键的信号。这些笔杆子信号,看看就行。笔杆子是听枪杆子的,笔杆子是结果不是原因。搞定了枪杆子,笔杆子才听吆喝。我们观察笔杆子的变化只是现象,不是原因,是搞定了枪杆子,笔杆子听从枪杆子的指挥。因为我们不知道军队发什么事情。
从宣传口的细节,来观察军队内部内部的变化。这个说实话是很难观察的,也未必准确。因为中共会释放一些假的信号,来维稳。但是这些党八股也没有党八股运行逻辑,不是轻易能改。既然现在说改就改了,那肯定是背后有一股更强大的力量在主导。我们把逻辑搞清楚,不可能通过笔杆子反击枪杆子。除非习近平重新控制了军队,才能指挥媒体。蔡奇还控制宣传口,这论断,我早就说这不可能。要么是习近平大权独揽,要么是习近平什么权力都没有,不存在中间的状态。
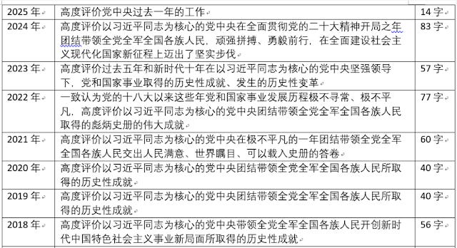
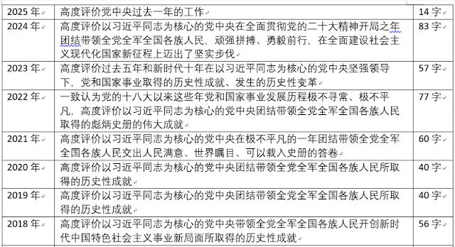
我们老同志的表态,猛的一看,还是二四四二,还是习近平为核心。好像习近平大权在握。毛病就是出在第一句话,《高度评价党中央过去一年的工作》。老同志自从掌握了军权之后,脾气也见长。党中央没有了习近平作为核心。党中央的核心已经换人了。我们看看过去几年的情况。没有对比就没有伤害,不对比还以为习近平大权在握呢。和往年的一对比,这习近平下台了。
就不看他说了什么,这字数就不对啊,去年83个子,今年14个字。差了6倍啊。前年2023年也是57个字,差3倍。我们的对比只能做到2018年,对比这8年,再往前换模板了,党八股换模版了。也就是说。自从换模板之后,字数最少的就是今年,从2018年到2024年这7年。党中央的核心都是习近平,今年就变成党中央了。过去7年,老同志对以习近平为核心的党中央的评价,字数不等,最少40个字,最多87个字。
今年只剩下14个字。虽然今年后面还说了,对习近平总书记作为党中央的核心、全党的核心衷心拥护。这个往年都有,但是以往7年都在高度评价以习近平为核心的党中央。今年说拿掉就把习近平拿掉了。这位老同志脾气见长。改天一翻脸。拥护还是不拥护以习近平总书记为核心的党中央,真成问题。就是一夜之间,一句话的事情,说不认习近平就不认了。习近平说下台就下台了。
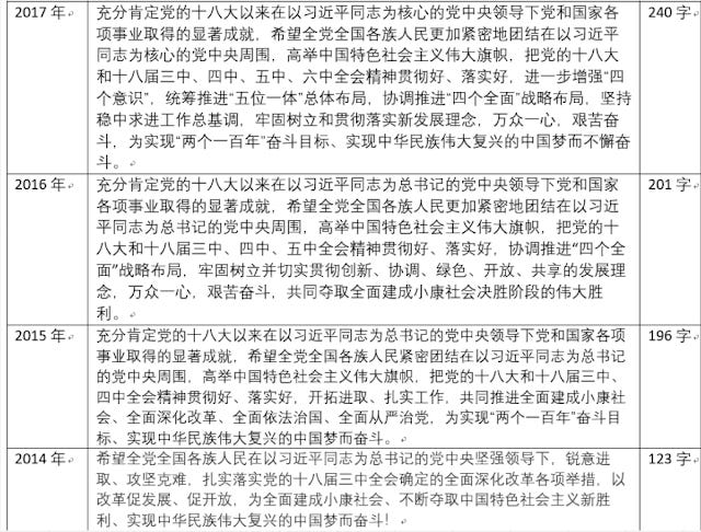
前面四年的党八股,模板和过去8年的模板不一样。但是,也能看出端倪。从2014年到2017年这4年,2013年我没有找到。我们如果只看2014年到2017年这4年,当时的模板和现在不一样。但是,字数也是逐年见长。也可以作为习近平的权力在增长的一个侧面的弱证据。不一定说明全部的问题。但是,多少有那么点意思。2014年的字数最少,这是过年2014年1月。当时周永康还没有抓,徐才厚还没有抓。习近平还没有掌握大权。虽然表面上他已经上台,1年多了。
习近平真正掌握权力,就是以周永康和徐才厚被抓作为标志的。2014年,旧的模板中,习近平看望老同志,字数最少。是不是就能代表当时习近平的权力不够,能不能完全划等号,我不知道。但是这个现象是客观存在的。所以在新的模板中,这8年。习近平突然,一夜之间就不再是党中央的核心了。是不是完全就能和现实划等号,我不知道。但是在新华社官方通稿的宣传之中。习近平这个所谓的党中央的核心,随时可以被拿掉。
因为新华社的稿子后面又说,继续拥护习近平为核心。但是,去年的党中央的工作,并不是以习近平为核心。谁是核心不知道,反正不是习近平。而且这8年的模板,说换就能换。老同志的脾气也见长,改天老同志一翻脸说,习近平不再是党中央核心,习近平也没什么脾气。这8年说换就能换,也不在乎再换一次。老同志什么时候发飙,什么时候翻脸我也不知道。估计是快了。新华社这也算是在放风了。
习近平既然随时有可能不再是党中央的核心,那他就要跑。结果习近平家族真的在撤资。我们看一下具体的情况。还是从看望老同志这里,我们看出来了端倪。春节前夕,马兴瑞看望了全国政协原副主席阿不来提·阿不都热西提。阿不来提·阿不都热西提是习远平的国际节能环保协会创立的荣誉主席。阿不来提·阿不都热西提到底是谁提拔的呢?不可能时习远平。那肯定是习仲勋啊。
我们一挖这位阿不来提阿不都热西提,发现习近平要跑啊。
1965年-1980年,23岁的阿不来提·阿不都热西提新疆维吾尔自治区建筑勘察设计院技术员、工程师、专业组长
1980年-1983年,38岁的阿不来提·阿不都热西提任新疆维吾尔自治区建筑勘察设计院副院长。
1983年-1991年,41岁的阿不来提·阿不都热西提任新疆维吾尔自治区计委副主任、党组成员、党组书记。
1980年,按照全国“两委一部”217号和自治区“两委一局”计基字43号文件的通知精神,合并后的新疆建筑勘察设计院率先成为新疆首家工程设计试点单位,开始按全国统一收费标准的1/4实行勘察设计低收费,财政上逐年减拨事业费,由此迈出了新疆勘察设计单位改革的第一步。试点第一年的1980年,国家拨款120万元,1981年减为79万元,1982年为20万元,到1983年只有6万元。由于事业拨款急剧减少,设计院面临经费拮据的严峻困境。
在当时十分困难的局面下,院党委三任书记周丕文、宋增泰、李舜安与院长贺献莹、副院长阿不来提·阿布都热西提等行政领导一手抓增收节支,一手抓职工思想教育,大力弘扬艰苦奋斗的创业精神。
一张照片就说明问题,1984年9月,时任自治区党委第一书记王恩茂(右二)、自治区党委书记祁果(左一)、自治区主席司马义·艾买提(右一)、自治区副主席铁木尔·达瓦买提(左二)等领导.同志在新疆华侨宾馆审查新疆建筑勘察设计院设计的新疆人民会堂、新疆迎宾馆、新疆华侨宾馆等工程设计方案。阿不来提,阿不都热西提不是别人,正是当时的新疆党委书记王恩茂提拔的。
王恩茂和习仲勋到底是什么关系呢?
当习仲勋得知王震和邓立群居然在当地少数民族界及宗教界,强力推行了与自己的指示截然相反的政策之后,立刻紧急上报中央讨个说法,于是毛泽东和刘少奇下令让习仲勋和王震即刻进京开会,同时向新疆分局下达了由毛泽东亲自签署的“紧急指示”,明确告之“习仲勋、王震两同志已到北京。中央认为1952年5月26日新疆分局关于北疆牧区镇反与若干改革的指示是错误的,应立即通令停止执行。对于已经逮捕的一千余人,应暂不处理,听候中央决定。
习仲勋在会上痛斥说:以王震为首的新疆分局犯的错误,特别是王震犯的错误,违反慎重稳进的方针,用向西北局斗争的方法,强迫西北局就范。粗暴、强词夺理,企图把中央和西北局分开,说中央正确,西北局右倾,发展到无法无天,无中央之天、党纪之法。
这次会议上宣布免去王震中共中央新疆分局第一书记、新疆军区政治委员和新疆省财委主任职务,调王恩茂进疆接任。
习仲勋整王震不怕事实有出入
这段历史就很明显了,习仲勋以王恩茂替换王震,那么王恩茂就是习仲勋在新疆的代理人。我们看习仲勋有多孙子,怎么整王震的。习仲勋还要求“参加会议的全体同志毫无保留地揭发和批判王震同志和分局领导工作中的错误”,特别鼓励本地干部多发表意见,“不怕多讲,不怕态度不好或语言不恰当,也不怕事实有出入,只要有意见能讲出来就是好的。
不怕态度不好或语言不恰当,就不怕骂娘。最狠就是这一句《也不怕事实有出入》。不就是为了达到目的,为了可以整王震。可以瞎编,不怕与事实有出入。大家看习包子他爸习仲勋,多孙子。有什么样的爸就有什么样的儿子。习包子这坏,从哪儿学来的,就是从习仲勋这里学来的。1985年9月,时任自治区党委第一书记王恩茂在新疆人民会堂、新疆迎宾馆、新疆华侨宾馆三项工程落成剪彩。 乌鲁木齐军区政委谷景生等自治区领导出席。戴墨镜这位是谷景生。谷景生是谁啊。谷景生是薄谷开来的老爸,薄熙来的老丈人,薄瓜瓜的姥爷。王恩茂是习仲勋的铁杆马仔,在新疆的代理人。
习仲勋的马仔和薄熙来的岳父在一起。这习近平和薄熙来不是一家人,还能是什么啊?薄熙来是习近平的比习远平还亲的大哥。这大外宣怎么洗地的?薄熙来能是习近平的政敌,这脑子得被洗几回,灌进去多少水啊。既然这是习包子家里的全家桶,我们还要找啊,我们找到谁啊,找到了建设部的副部长叶如棠。我们刚从广西桂林书记周家斌那里找了叶如棠。这里叶如棠又出现了。为什么习近平的全家桶,哪儿哪儿都有叶如棠啊。叶如棠是雅戈尔上海股市 600177独立董事。
雅戈尔老板李如成是习近平的白手套
雅戈尔的老板叫做李如成。李如成是习近平的白手套。我们看报道,靴子落地!“浙商”沈国军创立的银泰百货,在“浙商”马云手中握了10年后,又流转到了“浙商”李如成手中。2024年12月17日,阿里巴巴(9988.HK)公告显示,公司与另一名少数股东,同意将银泰100%的股权向由雅戈尔集团和银泰管理团队成员组成的购买方财团出售,阿里巴巴就银泰出售的所得款项总额约为人民币74亿元。
同时阿里巴巴表示,公司预计因出售银泰而录得的亏损约为人民币93亿元。受此消息影响,2024年12月17日,阿里巴巴股价下跌1.13%,报收83.4港元/股,总市值1.59万亿港元。不过交易的另一方旗下上市公司雅戈尔(600177.SH)12月17日股价涨了3.65%,报收9.38元/股,总市值433.68亿元。
这钱也不是沈国军,而是习近平的
2014年,阿里巴巴斥资53亿港元入股银泰商业成为其第二大股东。2017年,银泰商业启动私有化,旗下银泰百货由此进入阿里体系。从带领公司上市到私有化退市“卖身”阿里,沈国军赚到盆满钵满,2005年至今近20年,《胡润富豪榜》上一直有沈国军的一席之地。2024年,沈国军家族以620亿元的财富值在《胡润全球富豪榜》上排名第287。
很明显,这钱也不是沈国军,而是习近平的。
阿里巴巴多次提出“对核心业务保持长期专注力和高强度投入”“将精力重新聚焦在电商和云计算两大核心业务上”。作为“非核心”的银泰百货,被剥离的命运逐渐明朗。如今靴子终于落地,雅戈尔集团成为银泰百货的“接盘侠”。
阿里亏了,雅戈尔集团能赚吗?让阿里巴巴亏了93亿元的银泰百货,对雅戈尔集团来说是一份好资产吗?这个作者就直接问到了问题的核心。虽然这块资产,马云赔钱,但是马云能脱身就不错了。这也证明习近平下台了。习近平如果没有下台。马云脱不了身。现在雅戈尔的李如成就是习近平的另外一个白手套,给马云接盘了。虽然马云也是赔钱卖的的,那没办法,中国现在的大环境不行,随行就市的话,只能赔钱卖。
李如成是浙江宁波人,和银泰百货的创始人沈国军是老乡。我不过多从商业上解读,主要是从政治上解读,这次交易。此次收购方或为雅戈尔集团董事长李如成家族基金。雅戈尔也表示,“收购银泰百货是集团层面事项,和上市公司无关”。什么李如成的家族基金。习近平的家族基金还差不多。好的,谢谢大家。
英文翻译
Xinhua News Agency officially announced that Xi Jinping was not the “core” of the Party Central Committee last year. Xi Jinping’s family withdrew investment from Jack Ma’s business and ran away. Why did Hu Jintao send Jilin, the secretary of the Beijing Political and Legal Committee, back home?
Hello everyone, today we will talk about three topics: Xi Jinping visits old comrades, Xi Jinping’s family withdrew investment from Jack Ma’s business and prepared to run away. Third, let’s talk about why Hu Jintao wanted to send Jilin back home. Jilin is the secretary of the Beijing Political and Legal Committee. This is to go back to the original question, the most core question, how did Xi Jinping come to power. Go back to the scene of the crime and re-examine. You can’t apply the thinking mode and discourse system of the big foreign propaganda. You have to re-construct the model. Use the model I constructed to re-understand it. It’s to go back to 2012 when Xi Jinping came to power, which grandson helped Xi Jinping to take office. So what is the purpose of my collating materials? It is to poke open the black box of the CCP and solve the problem of the general secretary. Which bastard helped this fool become the general secretary. I can say as many as I can, and try to say as much as possible.
Every year during the Chinese New Year, there is a fixed program, “Central leaders visit old comrades”. This is an annual program. Xinhua News Agency suddenly issued a strange report. The CCP always likes to whitewash the peace and pretend harmony. If you don’t look carefully, you really can’t see the difference. This netizen said, today Xi Jinping visited a bunch of old comrades, what do you say? This netizen replied, I’m leaving first, take care of yourself. Next year, it is estimated that Xi Jinping will also be an old comrade. Others should go to visit Xi Jinping. This netizen said that basically some representatives should be sent to visit Xi Jinping. Xi Jinping still has the face to meet Hu Jintao and others?
This netizen said that every year there is a document about meeting the old leaders, and it is estimated that they will not really meet, but just a propaganda effect to show harmony to the leeks. To be honest, I didn’t notice the change in this detail. I think the most critical signal is personnel. Xi Jinping’s people are arrested every day, and none of the people promoted by Xi Jinping. This is the most critical signal. Just look at these pen signals. The pen listens to the gun, and the pen is the result, not the cause. Only when the gun is under control can the pen obey. The changes we observe in the pen are only phenomena, not causes. It is because the gun is under control that the pen obeys the gun’s command. Because we don’t know what the army is doing.
Observe the changes within the army from the details of the propaganda department. To be honest, this is difficult to observe and may not be accurate. Because the CCP will release some false signals to maintain stability. However, these party jargons do not have the operating logic of party jargons, and they cannot be easily changed. Since it is changed now, there must be a stronger force behind it. Let’s make the logic clear. It is impossible to fight back against the gun through the pen. Unless Xi Jinping regains control of the army, he can command the media. Cai Qi also controls the propaganda department. I have said that this is impossible. Either Xi Jinping has all the power, or Xi Jinping has no power at all. There is no middle state.
At first glance, the statement of our old comrades is still two-four-four-two, and Xi Jinping is still the core. It seems that Xi Jinping is in power. The problem lies in the first sentence, “Highly evaluate the work of the Party Central Committee in the past year.” Since the old comrade took control of the military power, his temper has also improved. The Party Central Committee no longer has Xi Jinping as its core. The core of the Party Central Committee has been replaced. Let’s look at the situation in the past few years. There is no harm without comparison. Without comparison, I thought Xi Jinping was in power. Compared with previous years, Xi Jinping has stepped down.
Regardless of what he said, the number of words is wrong. Last year, there were 83 words, and this year, there are 14 words. There is a difference of 6 times. The year before last, 2023, was also 57 words, a difference of 3 times. Our comparison can only be done in 2018. Compared with these 8 years, the template has been changed before, and the party jargon has changed the template. In other words. Since the template was changed, the year with the least words is this year, from 2018 to 2024. The core of the Party Central Committee has always been Xi Jinping, and this year it has become the Party Central Committee. In the past 7 years, the old comrades’ evaluation of the Party Central Committee with Xi Jinping as its core has varied in the number of words, ranging from a minimum of 40 words to a maximum of 87 words.
This year, there are only 14 words left. Although it was said later this year that we wholeheartedly support General Secretary Xi Jinping as the core of the Party Central Committee and the core of the whole Party. This has been the case in previous years, but in the past seven years, the Party Central Committee with Xi Jinping as the core has been highly praised. This year, Xi Jinping was removed just like that. This old comrade has a good temper. He can turn against us at any time. It is really a problem whether we support or not support the Party Central Committee with General Secretary Xi Jinping as the core. In one night, with just one sentence, he said he would not recognize Xi Jinping and he did not recognize him. Xi Jinping said he would step down and he stepped down.
The template of the Party jargon in the first four years is different from that in the past eight years. However, we can also see clues. From 2014 to 2017, I did not find any in 2013. If we only look at the four years from 2014 to 2017, the template at that time is different from that now. However, the number of words is also increasing year by year. It can also be used as a weak evidence of the growth of Xi Jinping’s power. It does not necessarily explain all the problems. However, it is somewhat interesting. The number of words in 2014 was the least. This was in January 2014, during the Chinese New Year. At that time, Zhou Yongkang and Xu Caihou had not been arrested. Xi Jinping had not yet taken power. Although he had been in power for more than a year on the surface.
Xi Jinping’s real power was marked by the arrest of Zhou Yongkang and Xu Caihou. In 2014, in the old template, Xi Jinping visited old comrades, which had the least words. I don’t know whether it means that Xi Jinping did not have enough power at that time, and whether it can be completely equated. But this phenomenon exists objectively. So in the new template, in these 8 years, Xi Jinping suddenly, overnight, is no longer the core of the Party Central Committee. I don’t know whether it can be completely equated with reality. But in the propaganda of the official Xinhua News Agency, Xi Jinping, the so-called core of the Party Central Committee, can be removed at any time.
Because the Xinhua News Agency’s draft later said that it continued to support Xi Jinping as the core. However, the work of the Party Central Committee last year was not centered on Xi Jinping. I don’t know who is the core, but it is not Xi Jinping. Moreover, the templates of these 8 years can be changed at will. The temper of the old comrades has also improved. One day, the old comrades turned their faces and said that Xi Jinping is no longer the core of the Party Central Committee, and Xi Jinping has no temper. In the past eight years, they can change at will, and they don’t care about changing again. I don’t know when the old comrade will get angry or turn against me. It’s estimated that it will be soon. Xinhua News Agency is also leaking the news.
Since Xi Jinping may no longer be the core of the Party Central Committee at any time, he will run away. As a result, Xi Jinping’s family is really withdrawing investment. Let’s take a look at the specific situation. We can still see the clues from visiting old comrades. On the eve of the Spring Festival, Ma Xingrui visited Abulaiti Abdureshit, former vice chairman of the National Committee of the Chinese People’s Political Consultative Conference. Abulaiti Abdureshit is the honorary chairman of the International Energy Conservation and Environmental Protection Association founded by Xi Yuanping. Who promoted Abulaiti Abdureshit? It can’t be Xi Yuanping. It must be Xi Zhongxun.
When we dug up this Abulaiti Abdureshit, we found that Xi Jinping was going to run away.
From 1965 to 1980, the 23-year-old Abulaiti Abdureshit was a technician, engineer, and professional team leader of the Xinjiang Uygur Autonomous Region Construction Survey and Design Institute.
From 1980 to 1983, the 38-year-old Abulaiti Abdureshit served as the deputy director of the Xinjiang Uygur Autonomous Region Construction Survey and Design Institute.
From 1983 to 1991, the 41-year-old Abulaiti Abdureshit served as the deputy director, member of the party group, and secretary of the party group of the Xinjiang Uygur Autonomous Region Planning Commission.
In 1980, in accordance with the notification spirit of the national “two committees and one department” No. 217 and the autonomous region’s “two committees and one bureau” Jijizi No. 43, the merged Xinjiang Construction Survey and Design Institute took the lead in becoming the first engineering design pilot unit in Xinjiang, and began to implement low survey and design fees at 1/4 of the national unified fee standard, and reduced the financial allocation of operating expenses year by year, thus taking the first step in the reform of Xinjiang survey and design units. In 1980, the first year of the pilot project, the state allocated 1.2 million yuan, which was reduced to 790,000 yuan in 1981, 200,000 yuan in 1982, and only 60,000 yuan in 1983. Due to the sharp reduction in business funding, the design institute faced a severe financial crisis.
Under the very difficult situation at the time, the three secretaries of the Party Committee of the Institute, Zhou Piwen, Song Zengtai, and Li Shunan, and the administrative leaders such as the president He Xianying and the vice president Abulaiti Abdurexit, focused on increasing revenue and reducing expenditure, and focusing on the ideological education of employees, and vigorously promoting the entrepreneurial spirit of hard work.
A photo can illustrate the problem. In September 1984, Wang Enmao (second from the right), the first secretary of the Autonomous Region Party Committee, Qi Guo (first from the left), the chairman of the Autonomous Region, Simayi Aimaiti (first from the right), and the vice chairman of the Autonomous Region, Timur Dawamaiti (second from the left), and other leaders reviewed the design plans of the Xinjiang People’s Hall, Xinjiang Guest House, Xinjiang Overseas Chinese Hotel and other projects designed by the Xinjiang Architectural Survey and Design Institute at the Xinjiang Overseas Chinese Hotel. Abulaiti, Abdurexit was none other than Wang Enmao, the then Party Secretary of Xinjiang.
What was the relationship between Wang Enmao and Xi Zhongxun?
When Xi Zhongxun learned that Wang Zhen and Deng Liqun had vigorously promoted policies that were completely contrary to his instructions in the local ethnic minority and religious circles, he immediately reported to the central government for an explanation. Mao Zedong and Liu Shaoqi ordered Xi Zhongxun and Wang Zhen to come to Beijing for a meeting immediately. At the same time, they issued an “urgent instruction” signed by Mao Zedong himself to the Xinjiang Branch, clearly informing them that “Xi Zhongxun and Wang Zhen have arrived in Beijing. The Central Committee believed that the instructions of the Xinjiang Branch on May 26, 1952 on the suppression of counter-revolutionaries and some reforms in the northern Xinjiang pastoral areas were wrong and should be immediately issued an order to stop their implementation. For the more than 1,000 people who have been arrested, they should not be dealt with for the time being and wait for the decision of the Central Committee.
Xi Zhongxun denounced at the meeting: The mistakes made by the Xinjiang Branch headed by Wang Zhen, especially the mistakes made by Wang Zhen, violated the policy of cautious and steady progress, and used the method of fighting against the Northwest Bureau to force the Northwest Bureau to submit. Brutal, They used specious arguments to separate the Central Committee from the Northwest Bureau, saying that the Central Committee was correct and the Northwest Bureau was right-leaning. They developed to the point of lawlessness, without the Central Committee’s will or the Party’s discipline.
At this meeting, it was announced that Wang Zhen would be removed from his posts as the First Secretary of the Xinjiang Branch of the CPC Central Committee, the Political Commissar of the Xinjiang Military Region, and the Director of the Xinjiang Provincial Finance Committee, and that Wang Enmao would be transferred to Xinjiang to take over.
Xi Zhongxun was not afraid of discrepancies in the facts when he persecuted Wang Zhen
This period of history is very clear. Xi Zhongxun replaced Wang Zhen with Wang Enmao, so Wang Enmao was Xi Zhongxun’s agent in Xinjiang. Let’s see how many grandsons Xi Zhongxun had and how he persecuted Wang Zhen. Xi Zhongxun also required that “all comrades attending the meeting should expose and criticize the mistakes made by Comrade Wang Zhen and the leadership of the branch without reservation”, and especially encouraged local cadres to express their opinions more, “not afraid of speaking too much, not afraid of bad attitudes or inappropriate language, and not afraid of discrepancies in the facts. As long as there are opinions that can be expressed, it is good.
Not afraid of bad attitudes or inappropriate language, not afraid of cursing. The most cruel one is this sentence “Not afraid of discrepancies in the facts”. It was just to achieve the goal, so that Wang Zhen could be persecuted. You can make up stories without worrying about discrepancies with the facts. Look at Xi Baozi’s father, Xi Zhongxun, who has many grandchildren. Like father, like son. Where did Xi Baozi learn this badness? He learned it from Xi Zhongxun. In September 1985, Wang Enmao, then the first secretary of the Xinjiang Party Committee, cut the ribbon at the completion of three projects: Xinjiang People’s Hall, Xinjiang Guest House, and Xinjiang Overseas Chinese Hotel. Urumqi Military Region Political Commissar Gu Jingsheng and other autonomous region leaders attended. The one wearing sunglasses is Gu Jingsheng. Who is Gu Jingsheng? Gu Jingsheng is Bo Gu Kailai’s father, Bo Xilai’s father-in-law, and Bo Guagua’s grandfather. Wang Enmao is Xi Zhongxun’s iron henchman and his agent in Xinjiang.
Xi Zhongxun’s henchman is with Bo Xilai’s father-in-law. If Xi Jinping and Bo Xilai are not a family, what else can they be? Bo Xilai is Xi Jinping’s elder brother who is closer than Xi Yuanping. How did this big foreign propaganda clean up the ground? Bo Xilai could be Xi Jinping’s political enemy. His brain must have been washed several times and filled with water. Since this is the family bucket of Xi Baozi’s family, we still have to find it. Who did we find? We found Ye Rutang, the deputy minister of the Ministry of Construction. We just found Ye Rutang from Zhou Jiabin, the secretary of Guilin, Guangxi. Ye Rutang appeared here again. Why is Ye Rutang everywhere in Xi Jinping’s family bucket? Ye Rutang is the independent director of Youngor Shanghai Stock Exchange 600177.
Youngor’s boss Li Rucheng is Xi Jinping’s white glove
Youngor’s boss is called Li Rucheng. Li Rucheng is Xi Jinping’s white glove. We read the report, the boots have dropped! Intime Department Store, founded by “Zhejiang businessman” Shen Guojun, was held by “Zhejiang businessman” Jack Ma for 10 years, and then it was transferred to “Zhejiang businessman” Li Rucheng. On December 17, 2024, Alibaba (9988.HK) announced that the company and another minority shareholder agreed to sell 100% of Intime’s equity to a consortium of buyers consisting of Youngor Group and members of the Intime management team. Alibaba’s total proceeds from the sale of Intime were approximately RMB 7.4 billion.
At the same time, Alibaba said that the company expects to record a loss of approximately RMB 9.3 billion from the sale of Intime. Affected by this news, on December 17, 2024, Alibaba’s stock price fell 1.13% to close at HK$83.4 per share, with a total market value of HK$1.59 trillion. However, the other party to the transaction, Youngor (600177.SH), a listed company under the other party, rose 3.65% on December 17, closing at 9.38 yuan per share, with a total market value of 43.368 billion yuan.
This money is not Shen Guojun’s, but Xi Jinping’s
In 2014, Alibaba invested HK$5.3 billion in Intime Commercial and became its second largest shareholder. In 2017, Intime Commercial started privatization, and its subsidiary Intime Department Store entered the Alibaba system. From leading the company to privatization and delisting to “sell” to Alibaba, Shen Guojun made a lot of money. From 2005 to the present, Shen Guojun has always had a place on the Hurun Rich List for nearly 20 years. In 2024, Shen Guojun’s family ranked 287th on the Hurun Global Rich List with a wealth of 62 billion yuan.
Obviously, this money is not Shen Guojun’s, but Xi Jinping’s.
Alibaba has repeatedly proposed “maintaining long-term focus and high-intensity investment in core businesses” and “refocusing energy on the two core businesses of e-commerce and cloud computing.” As a “non-core” Intime Department Store, the fate of being divested has gradually become clear. Now the shoe has finally landed, and Youngor Group has become the “takeover hero” of Intime Department Store.
Alibaba lost money, can Youngor Group make money? Is Intime Department Store, which caused Alibaba to lose 9.3 billion yuan, a good asset for Youngor Group? This author directly asked the core of the problem. Although Jack Ma lost money on this asset, it is good that he can get out of it. This also proves that Xi Jinping has stepped down. If Xi Jinping had not stepped down, Jack Ma would not have been able to get out of it. Now Li Rucheng of Youngor is another white glove of Xi Jinping, who took over for Jack Ma. Although Jack Ma also sold it at a loss, there is no way. The current environment in China is not good. If he follows the market, he can only sell it at a loss.
Li Rucheng is from Ningbo, Zhejiang, and is a fellow villager of Shen Guojun, the founder of Intime Department Store. I will not interpret this transaction too much from a commercial perspective, but mainly from a political perspective. The acquirer may be the family fund of Li Rucheng, chairman of Youngor Group. Youngor also said that “the acquisition of Intime Department Store is a group-level matter and has nothing to do with the listed company.” What Li Rucheng’s family fund. Xi Jinping’s family fund is more like it. OK, thank you everyone.
END









