经过人脸识别软件鉴定王丽不是赵克志和彭丽媛的私生女
你们这总书记连AI都嫌弃。李克强信佛教的考证--2023年8月31日内容汇总
胡锡进炒股的底气是谁我不知道
叼盘的底气是谁,我知道
清朝一位即将出嫁的格格与她的通房丫头
据说第一夜是由通房丫头先行行房,再传授经验给女主人,后续可作为小妾贴身伺候,必要时还可参与一同行房,也就是俗称的3P
你们这总书记连AI都嫌弃
AI软件是自动找一张脸替换的
偏偏找丫鬟
你们看到的数字几?
我看到一个数字
然后马上不见了
然后又看到另外一个数字
又不见了
一下两个新梗
“港口爆发抗议集会”
“河野华为什么总是给看右脸”
均触发敏感词
《李克强信佛教的考证》
李克强这货由于存在感太低,大家可能都不熟悉
他曾经带着夫人专程绕道马六甲,两个人去看「偷窥洞」
怕不是喜欢双修吧?
1、2008年7月29日,时任中共中央政治局常委、国务院副总理李克强视察云冈石窟。
2、2012年全国两会期间,李克强对政协委员们说,“我翻了翻《乔布斯传》,其中很有意思。乔布斯信佛教。
3、2012年7月10日,李克强对方立天教授逝世表示哀悼,向其家属表示慰问,并敬献花圈。方立天号称中国当代佛学泰斗
4、2015年3月8日上午,人民大会堂,李克强总理参加了第十二届全国人民代表大会第三次会议四川团的审议,峨眉山景区管委会党工委书记、主任秦福荣在与总理握手时,总理笑着问:“峨眉山,现在猴子还多吗?”
5、2015年11月22日这天,李克强腾出一整个下午,专程到访距吉隆坡150公里以外的马六甲州,返回吉隆坡时已是夜里。在马六甲参观娘惹博物馆时,李克强与程虹对娘惹文化深感兴趣,甚至两人一度低下身子,使用峇峇娘惹老屋的「偷窥洞」。
《李克强吉隆坡百忙日程中为何专程要去马六甲? - 时政- 人民网》
甲汉文化中心正与中央电视台研究唐朝法师,义净法师公元761年来到吉打的课题,李克强表示会关注此课题。
6、2018年7月27日,李克强来到拉萨大昭寺看望慰问宗教界爱国人士
他说,大昭寺是藏传佛教的圣殿
7、2023年8月30日,李克强参观敦煌石窟
2016年4月25日晚,在成都考察的李克强总理,夜访宽窄巷子,看到书架上放着有关石涛和弘一法师的书,总理还问店员是否知道石涛和弘一法师。 连着逛了两家书店,总理最终只买了一本《老成都·芙蓉秋梦》
《20大第6位反习大佬浮出水面,挺习大佬接收上海滩,韩正叛变江派被犒赏国家副主席》
1、20大谁反习,这个习近平最清楚。
特别是在20大之后,他会对谁进行报复,
那么谁就是反习大佬。
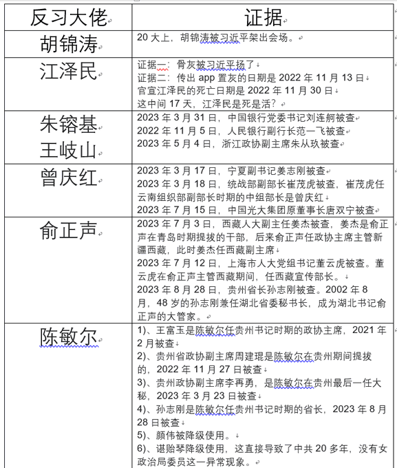
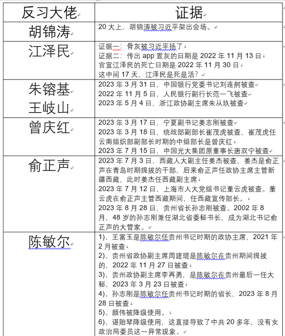
2. 胡锦涛和其他反习大佬:
在20大上,胡锦涛被习近平架出会场。
除了他,还有5位反习大佬:江泽民和朱镕基没有出席20大,
王岐山、曾庆红和俞正声出席了20大,
但没有被习近平架出会场。
推测是在20大前的北戴河会议上,
习近平遭到胡锦涛的羞辱,因此进行了报复。
3、江泽民:
证据一:骨灰被习近平扬了
证据二:传出app置灰的日期是2022年11月13日
官宣江泽民的死亡日期是2022年11月30日
这中间17天,江泽民是死是活?
4、朱镕基和王岐山
中国银行党委书记刘连舸,2023年3月31日被查,可能后台是刘鸿儒,朱镕基
人民银行副行长范一飞,2022年11月5日被查,可能后台是王岐山
浙江政协副主席朱从玖,2023年5月4日被查,可能后台是王岐山
5、曾庆红
宁夏副书记姜志刚,2023年3月17日被查,后台曾庆红
统战部副部长崔茂虎,2023年3月18日被查,崔茂虎任云南组织部副部长时期的中组部长是曾庆红。
中国光大集团原董事长唐双宁,2023年7月15日被查,唐双宁的可能后台是刘明康,曾庆红。
6、俞正声
西藏人大副主任姜杰,2023年7月3日被查,姜杰是俞正声在青岛时期提拔的干部,后来俞正声任政协主席主管新疆西藏,此时姜杰任西藏副主席
上海市人大党组书记董云虎,2023年7月12日被查。董云虎在俞正声主管西藏期间,任西藏宣传部长。
贵州省长孙志刚,2023年8月28日被查。2002年8月,48岁的孙志刚兼任湖北省委秘书长,成为湖北书记俞正声的大管家。
7、陈敏尔
1)、王富玉是陈敏尔任贵州书记时期的政协主席,2021年2月被查
2)、贵州省政协副主席周建琨是陈敏尔在贵州期间提拔的,2022年11月27日被查
3)、贵州政协副主席李再勇,是陈敏尔在贵州最后一任大秘,2023年3月23日被查
4)、孙志刚是陈敏尔任贵州书记时期的省长,2023年8月28日被查
5)、颜伟是陈敏尔的亲信,从浙江跟随陈敏尔到贵州,到重庆,2021年初,海外传出了唐良智揭发颜伟替陈敏尔收受巨额贿赂,后颜伟被降级使用。
6)、谌贻琴,现在是国务委员,与外界传言的副总理相比,也是降级使用
这直接导致了中共20多年,没有女政治局委员这一异常现象。
贵州这么多和陈敏尔同一时期的官员都出事了
难道陈敏尔就一点不用被牵连吗?
说不过去吧
由于抓的大多是贵州的官员,而不是重庆的官员
小编认为合理的猜测是陈敏尔通过孙志刚讨好当时的政治局常委俞正声
被习近平认为脚踩两条船。
8、反习大佬和挺习大佬:
反习大佬是江泽民、胡锦涛、朱镕基、王岐山、曾庆红、俞正声
那么挺习大佬是赵乐际和韩正。
9、赵乐际
赵乐际力压王沪宁成为三号常委
说明,要么是习近平认为需要羞辱王沪宁
要么是认为需要犒赏赵乐际
陈吉宁从清华校长升任环保部长时,中组部长是赵乐际
任清华校长的时候就给赵乐际输送利益,才得以上位
上海市长龚正是刘鹤妹夫,刘鹤儿子刘天然投资腾讯
上海副书记吴清给赵乐际儿子赵壁炒股输送利益上位
上海指导组组长李锦斌是辽宁锦州人,陈吉宁是辽宁营口人,赵乐际儿子赵壁投资的华锦股份在辽宁盘锦市
等于上海四个权力最大的人,都有赵乐际背景。
赵乐际刚好接管了江派上海帮的大本营。
10、韩正
江派大佬朱镕基、王岐山、曾庆红、俞正声的部下纷纷被抓
韩正却被习近平犒赏了一届国家副主席
那一定是韩正叛变了江派。
这个位子本来也可以给栗战书
但是栗战书,赵克志,陈敏尔都是贵州出来的。
不可能一点牵连都没有
经过人脸识别软件鉴定
山东平度镇党委书记王丽
和赵克志,彭丽媛的人脸相似度都是0
因此王丽不是赵克志和彭丽媛的私生女
本期回顾结束










